本站注册 找回密码

QQ登录

只需一步,快速开始

微信登录

微信扫一扫,快速登录

太极网

太极网 首页 太极资讯 赛事活动 查看内容

关于2017年全国“企业家杯”武术太极拳比赛补充通知

2017-9-8 09:20| 发布者: 太极网陈超| 查看: 7852| 评论: 0

摘要: 2017年全国“企业家杯”武术太极拳比赛将于10月15日至16日在浙江省杭州市萧山区举行。

关于2017年全国“企业家杯”武术

太极拳比赛补充通知

 

各参赛队:

        2017年全国“企业家杯”武术太极拳比赛将于10月15日至16日在浙江省杭州市萧山区举行。为确保赛事工作的顺利进行,现将比赛有关事项补充通知如下:


一、报名

        请各代表队将报名表和报项表于2017年9月29日24时前发送到邮箱:chuantongwushu@sina.cn和组委会邮箱2916421418@qq.com。并将纸质版邮寄至组委会(地址:浙江省杭州市萧山区瓜沥镇临港工业园瓜港东路28号,联系人:来肖晶 1588244597)。


二、报到

        请各代表队于10月14日17:00前到浙江萧山开元宾馆报到并办理报到的相关手续,领取参赛证件及资料。报到时,领队收集本队所有人员身份证在酒店报到处办理住宿。

        地  址:浙江省杭州市萧山区人民路77号

        联系人:来肖晶

        电  话:13588244597


三、经费

        (一)参赛人员食宿费、会务费标准:3天2晚费用1600元/人(标间)、2200元/人(单间)。各参赛队将以上款项一次性付清,提早离会者不退还食宿费用。

        (二)汇款方式:

开 户 行:杭州市萧山区武术协会

开户单位:杭州联合农村商业银行股份有限公司萧山支行

账    号:201000167259869

汇款后,请将银行汇款凭证复印件邮寄至组委会或电邮到 2916421418@qq.com 。


四、交通

        (一) 从杭州萧山国际机场至大会预定酒店

        公交:萧山国际机场乘坐机场大巴,在萧山长途汽车站下车:步行至萧山汽车总站,乘坐726路(或704路、718路),在萧山青少年宫站下车,步行220米至开元萧山宾馆。

        打的:机场直接打车,费用约124元(百度地图显示费用);

        (二)从杭州火车东站,或杭州火车站至大会预定酒店

        公交地铁:杭州火车东站,乘坐地铁4号线(近江站方向)转地铁2号线(朝阳站方向)到人民路站下即到;或杭州火车站,乘地铁1号线转地铁2号线(朝阳站方向)。

        直接打的到酒店:杭州火车站,费用约50元左右;杭州东站,费用约65元左右。

        (三)从萧山长途汽车站,可直接打车至开元萧山宾馆,费用约12元左右。

        (四)团体接送车:在杭州萧山国际机场有团队接站点,请于抵达之日10天前预先与接待组联系的团队,以大多数集中原则,及时与接站人联系,到站后由工作人员引导,定时多批次巴士接送至酒店。接站联系人:郁银荣  手机:13506714690。


五、联系方式:

        (一)国家体育总局武术运动管理中心社会活动部

  地   址:北京市朝阳区安定路3号   

  邮    编:100029

  联 系 人:张路平  陈晓卉

  电    话:010-64912172

  E-mail:chuantongwushu@sina.cn

        (二)2017年全国"企业家杯"武术太极拳比赛组委会

        联 系 人:来肖晶

        联系电话:13588244597


六、其他

        (一)各单位自行办理运动员身体健康证明及意外伤害保险,在报到时交组委会验证,缺一项不得参赛。

        (二)提前报到、推迟离会者,请务必提前10天告之组委会,以便安排,费用自理。

        (三)少数民族代表队如对饮食有特殊要求,请及时与组委会联系。


七、未尽事宜,另行通知。

 

附件:

1、2017年全国“企业家杯”武术太极拳比赛日程安排

2、2017年全国"企业家杯"武术太极拳比赛报名表

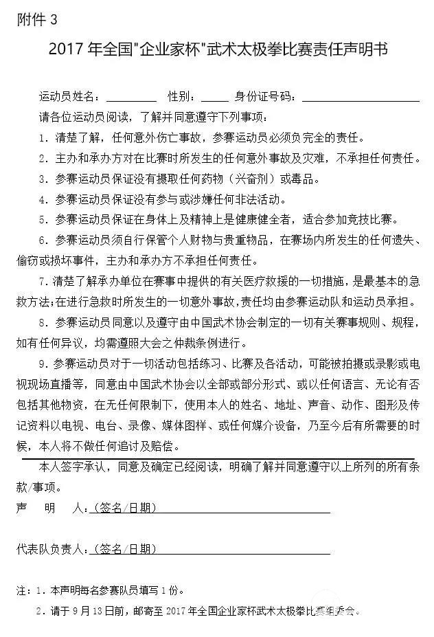
3、2017年全国"企业家杯"武术太极拳比赛安全责任声明书

4、抵达信息通知单

附件下载链接:

http://pan.baidu.com/s/1o8oOwOi

竞赛规程下载:

http://pan.baidu.com/s/1c19Rnig

 

 

2017年全国"企业家杯"武术太极拳比赛

组委会

2017年9月7日

10

点赞
15

推荐

刚表态过的朋友 (25 人)

  • 推荐

    匿名

  • 点赞

    匿名

  • 推荐

    匿名

  • 推荐

    匿名

  • 点赞

    匿名

  • 推荐

    匿名

  • 推荐

    匿名

  • 推荐

    匿名

  • 点赞

    匿名

  • 推荐

    匿名

  • 推荐

    匿名

  • 点赞

    匿名

  • 点赞

    匿名

  • 点赞

    匿名

  • 推荐

    匿名

  • 推荐

    匿名

  • 推荐

    匿名

  • 点赞

    匿名

  • 推荐

    匿名

  • 推荐

    匿名

  • 点赞

    匿名

  • 点赞

    匿名

  • 推荐

    匿名

  • 点赞

    匿名

太极网微信二维码

扫码关注太极网 公众号 千万太极人的选择

太极网微信矩阵粉丝数百万,官微“太极拳”,每日更新太极拳资讯、文章、视频。

相关阅读

最新评论

QQ|平台简介|联系方式|太极教学|太极用品|传承谱系| 创始人刘洪奇

返回顶部