本站注册 找回密码

QQ登录

只需一步,快速开始

微信登录

微信扫一扫,快速登录

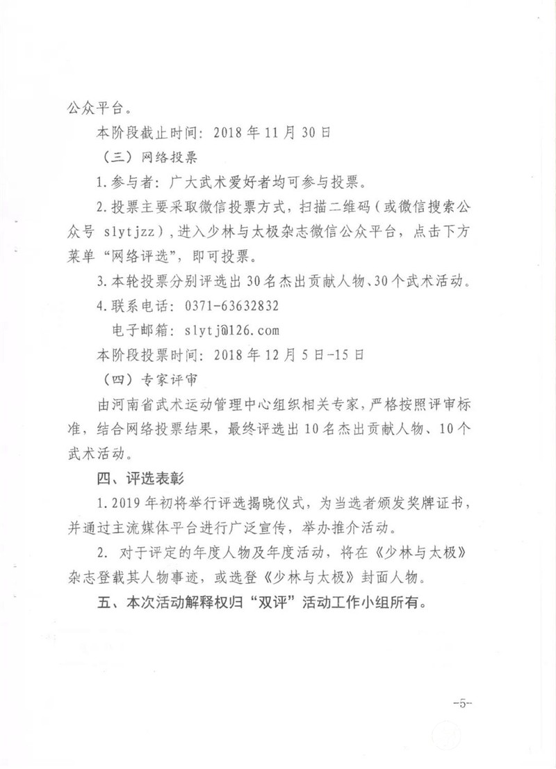
太极网

太极网 首页 太极资讯 武术资讯 查看内容

河南武术评选表彰候选名单出炉 ! 2月22号投票通道开启

2019-2-21 09:53| 发布者: 太极小妙招| 查看: 10724| 评论: 1|原作者: 少林与太极

摘要: 少林与太极杂志社官微发布:经过近半年的审慎酝酿、精心组织、认真工作,河南武术评选表彰候选名单于日前出炉。 2月22号将在《少林与太极》微信公众号上开通投票通道,欢迎大家踊跃参与。
凝心聚力  汇聚多彩
河南武术评选表彰候选名单出炉

举旗帜、聚民心、育新人、兴文化、展形象

中原武术共与:讲中国故事、展出彩形象、论使命担当

为进一步坚定自信、鼓舞斗志、振奋精神,强信心、聚民心、筑同心,朝着党中央确定的宏伟目标团结一心向前进;为推动中华优秀传统文化创造性转化、创新性发展,激发文化创新活力,建设社会主义文化强国,讲好中国故事、传播好中国声音,提高河南文化软实力和中华文化影响力;为提炼展示中华优秀传统文化的精神标识,弘扬中华优秀传统文化中具有当代价值、世界意义的文化精髓;河南省武术运动管理中心、少林与太极杂志社联合举行“改革开放40年杰出贡献人物”“年度十大杰出贡献人物”“年度十大影响力活动”等河南武术系列评选表彰活动。

经过近半年的审慎酝酿、精心组织、认真工作,系列候选名单于日前出炉。

为深入学习贯彻习近平新时代中国特色社会主义思想和党的十九大精神、隆重纪念改革开放40周年,去年,应中央宣传部、中央网信办、中央文明办、中央党史和文献研究院、教育部、文化和旅游部、全国总工会、共青团中央、全国妇联等九部委联合通知要求,用讲好改革开放的故事,讲好新时代中国特色社会主义的故事,充分展示改革开放40年的光辉历程、伟大成就和宝贵经验,突出展示党的十八大以来取得的历史性成就、发生的历史性变革,激励和引导广大干部群众不忘初心、牢记使命,为实现中华民族伟大复兴的中国梦而努力奋斗。 河南省武术运动管理中心、少林与太极杂志社联合向全省各武术相关组织、相关单位发起号召,积极推荐在改革开放40年期间为本区域、本系统武术事业作出突出贡献的先进典型。

河南省武术运动管理中心和少林与太极杂志社从各地各相关单位推荐报送的89位武术典型代表人物中遴选出60位候选者参加网络投票进行参考,最终评选出一批见证改革开放40年,代表、贡献、奉献改革开放40年来河南武术发展的优秀人物予以肯定和表彰,用先进典型的示范引领作用带动整个河南武术界自觉承担起举旗帜、聚民心、育新人、兴文化、展形象的使命任务。

40年筚路蓝缕,40年砥砺奋进。河南武术事业的发展,河南武术文化的传承、传播受益于改革开放,河南武术事业、产业发展和成就的背后,有一群夙兴夜寐、矢志不渝、兢兢业业的河南武术人的付出。现在,我们回望、总结和记录改革开放四十年河南武术领域的成绩和成就,这批人应当被历史铭记。  

时序更替、梦想前行,2018年是全面贯彻党的十九大精神开局之年,是决战脱贫攻坚、决胜同步小康关键之年,河南武术各领域代表性人物、领军人物在新时代应有使命、应有担当。

河南省武术运动管理中心和少林与太极杂志社从各地各相关单位报送的39位年度武术典型代表人物中遴选出30位候选者参加网络投票进行参考,最终评选出十位在2018年度为河南武术事业作出特别贡献的人物予以表彰。我们树立标杆、引领潮流,增强“四个意识”、坚定“四个自信”,深耕文化、扎根人民,加强传播力、号召力,以自身的高素质,做好中华优秀传统武术文化普及工作,进一步促进全民健身引导,自觉服务于高质量发展,助力中原更加出彩,向世界讲好中国故事,尤其是中国武术故事;我们褒奖人物、树立榜样,以他们的武术实践提振精神面貌、崇尚身体健康、引导幸福生活,不断满足人民日益增长的美好生活需要。  

十八大以来,中国特色社会主义和中国梦深入人心,社会主义核心价值观和中华优秀传统文化广泛弘扬,文化自信得到彰显,国家文化软实力和中华文化影响力大幅提升,全社会思想上的团结统一更加巩固。

为振作奋斗精神、推进全民健康、提升中原形象、提高文化影响,河南省武术运动管理中心和少林与太极杂志社从各地各相关单位推荐报送的60件活动中遴选出20件参加网络投票进行参考,最终评选出十件在2018年度围绕河南武术起到较大影响的活动予以表彰。通过对具有影响力的武术活动的肯定和表彰,营造浓厚氛围,彰显优秀传统文化的精神标识,以高质量的文化供给增强人们的文化获得感、幸福感;通过提炼展示优秀传统文化中具有当代价值、世界意义的文化精髓,提振中原形象、提升中华影响;让世界通过中国人民的奋斗圆梦故事、合作共赢故事了解中国,增强中华文化影响力、提高中国软实力。

秉菩提智慧、禅武精神,千余载江湖少林有盛名,刚烈真英雄;承阴阳和合、柔善若水,数百年人间太极持守正,大象亦无形;展出彩形象、融刚化柔,万千代中华武术举旗帜,文武齐担当!中原武术共与:凝心聚力、风云际会、万法同归!

开启新征程、力促新发展、写就新篇章、有为新时代,坚定理想信念、筑牢精神之基、强化核心价值、讴歌祖国人民,2019·己亥之春——少林·太极耀中华:抖擞精神再出发!

明天上午将在《少林与太极》微信公众号上开通投票通道,欢迎大家踊跃参与,为中原武术投上庄重的一票。

河南武术评选表彰候选名单如下:

1978~2018河南武术
“改革开放40年杰出贡献人物”
评选表彰候选名单
(共60人)
目录(排序:1.行政区划,2.汉语拼音)

(一)郑州(21人)
陈同山  刁山多  焦红波  
李德成  梁继红  梁少宗  
梁松华  梁以全  刘宝山  
刘海超  刘海科  刘海钦  
刘义明  释德扬  释永信  
王松伟  王宗仁  肖志民  
张耀庭  郑跃峰  郑忠孝
 
(二)开封(5人)
贺群领  李德祥  栗胜夫  
张克钟  朱文卿

(三)洛阳(2人)
刘铮  孙友恒

(四)平顶山
 
(五)安阳(1人)
马爱民
 
(六)鹤壁  
 
(七)新乡(2人)
冯春亮  吉灿忠
 
(八)焦作(14人)
陈   炳  陈伯祥  陈俊凌  
陈小旺  陈小星  陈照森  
陈正雷  耿   军  和有禄  
马德行  王西安  张福旺  
张治远  朱天才

(九)濮阳

(十)许昌(2人)
王东法  张子宇

(十一)漯河

(十二)三门峡(1人)
李社营 

(十三)商丘(2人)
张胜利  朱铁军

(十四)周口(6人)
刘   臣  佟朝林  杨振武
张建国  张志民  朱明峰

(十五)驻马店

(十六)南阳(3人)
高东祥  马雷石  张喜芝

(十七)信阳(1人)
李照山

(十八)济源

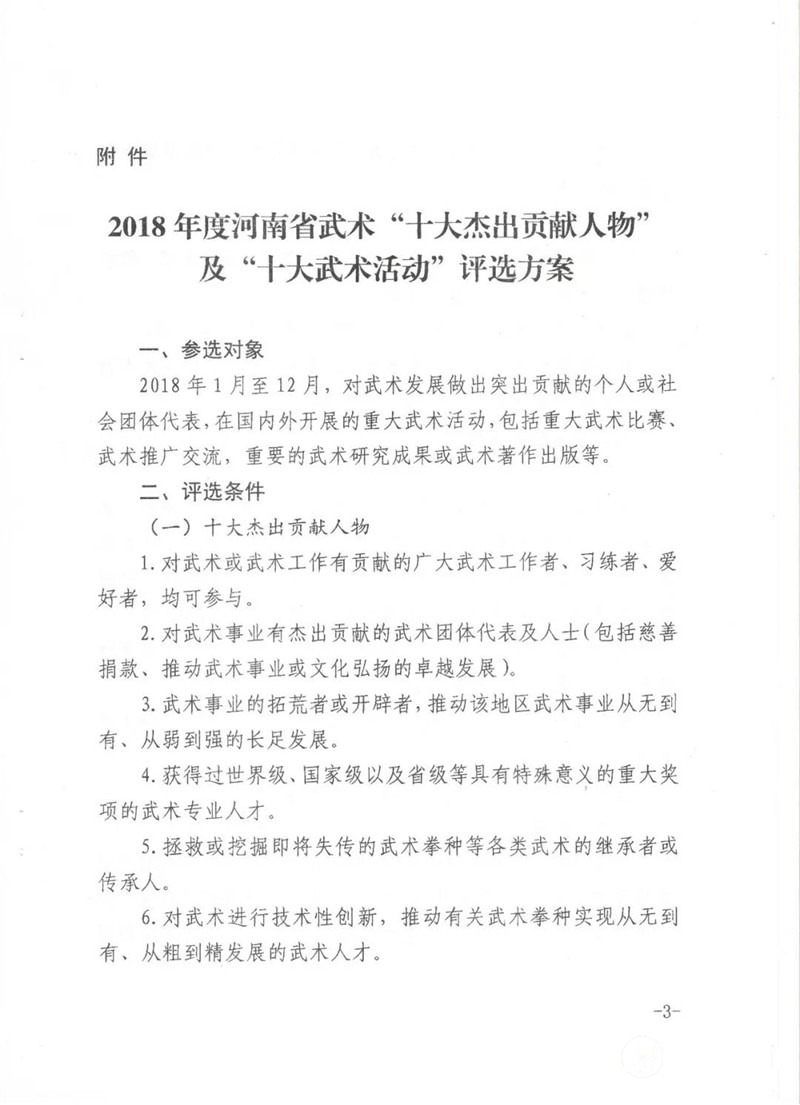
2018河南武术
“年度十大杰出贡献人物”
评选表彰候选名单
(共30人)

目录(排序:1.行政区划,2.汉语拼音)

(一)郑州(7人)
陈俊杰  陈同川  乔红亮  
释小龙  于   雷  岳胜利  
张士杰

(二)开封

(三)洛阳(1人)
马志平  

(四)平顶山(3人)
郭占忠  姬五强  李栓柱

(五)安阳(1人)
何军甫

(八)焦作(8人)
陈   斌  陈   炳  陈志强  
耿   军  刘洪奇  辛   强  
张福旺  朱向华

(十)许昌(1人)
杨振国
   
(十三)商丘(2人) 
张胜利  朱铁军

(十四)周口(3人)
 姜   华  杨振武  朱明峰

(十五)驻马店(1人)
赵松峰

(十七)信阳(1人)
李照山

(十八)济源(2人)
陈胜强  史庆生

2018河南武术
“年度十大影响力活动”
评选表彰候选名单
(共20件)
 
目录(排序:1.单位、行政区划,2.汉语拼音)

★河南省武术运动管理中心(3件)

“武韵中原·体彩杯”河南省第二届传统武术大赛(系列)

第十二届中国郑州国际少林武术节

中原武术大舞台(系列)

★河南省嵩山少林寺武术馆(2件)
 
中国功夫故事走天下

中国功夫联盟成立,开展国际合作

★河南省太极拳协会(1件)

河南省首届离退休干部太极拳比赛

(一)郑州(2件)

“体彩杯”2018年郑州市武术(套路)锦标赛

郑州市第十二届“银行杯”太极拳锦标赛暨集体太极拳械演武大会

(二)开封(1件)

纪念陈鑫诞辰170周年和《太极拳图说》在汴首发85周年暨首届陈氏太极拳小架展演交流赛

(三)洛阳

(四)平顶山

(五)安阳

(五)鹤壁

(七)新乡

(八)焦作(4件)
第二届中国陈家沟太极拳家乡赛(系列)
◎第二届陈家沟太极拳家乡赛之第八届陈正雷杯太极功夫精英赛、第四届太极文化论坛
◎陈家沟第二届家乡赛暨第三届“天才杯”太极拳交流大赛
◎陈家沟第二届家乡赛暨首届陈照森太极拳交流大赛
◎第二届中国陈家沟太极拳家乡赛(总决赛)

2018河南省首届陈氏太极拳小架交流大赛

2018年千名拳师走进陈家沟——太极拳弟子寻根拜祖活动

和有禄举办和式太极拳交流大赛

(九)濮阳

(十)许昌(1件)
“古井贡杯”2018年许昌市传统武术交流大赛

(十一)漯河

(十二)三门峡

(十三)商丘(3件)
民权县举办青少年武术及搏击擂台赛

民权县设立少林内功公益讲堂

夏邑县举行2018年中小学生武术比赛

(十四)周口(2件)
周口市太极拳协会举办贺新春迎省运太极拳展演赛

周口市太极拳协会举办迎省十三运太极拳系列赛(邀请赛、交流赛、选拔赛)

(十五)驻马店

(十六)南阳

(十七)信阳(1件)
信阳市武术协会群众武术系列健身活动

(十八)济源

明天上午将在《少林与太极》微信公众号上开通投票通道,欢迎大家踊跃参与,为中原武术投上庄重的一票。

《少林与太极》编辑部
2019年2月20日

附:关于开展庆祝改革开放40周年主题宣传活动的通知

附:关于继续开展2018年度河南省武术“双评”活动的通知 



来源:少林与太极杂志社官微

13

点赞
16

推荐

刚表态过的朋友 (29 人)

  • 点赞

    匿名

  • 推荐

    匿名

  • 推荐

    匿名

  • 点赞

    匿名

  • 推荐

    匿名

  • 推荐

    匿名

  • 推荐

    匿名

  • 点赞

    匿名

  • 推荐

    匿名

  • 点赞

    匿名

  • 点赞

    匿名

  • 推荐

    匿名

  • 点赞

    匿名

  • 推荐

    匿名

  • 推荐

    匿名

  • 推荐

    匿名

  • 点赞

    匿名

  • 推荐

    匿名

  • 点赞

    匿名

  • 点赞

    匿名

  • 推荐

    匿名

  • 点赞

    匿名

  • 推荐

    匿名

  • 推荐

    匿名

太极网微信二维码

扫码关注太极网 公众号 千万太极人的选择

太极网微信矩阵粉丝数百万,官微“太极拳”,每日更新太极拳资讯、文章、视频。

相关阅读

发表评论

最新评论

引用 阿祖 2019-2-21 10:22
因设备问题投票推迟到今天晚上,具体时间等候通知。

查看全部评论(1)

QQ|平台简介|联系方式|太极教学|太极用品|传承谱系| 创始人刘洪奇

返回顶部