本站注册 找回密码

QQ登录

只需一步,快速开始

微信登录

微信扫一扫,快速登录

太极网

太极网 首页 太极资讯 赛事活动 查看内容

第一届济州国际武术大会竞赛规程

2019-6-13 17:53| 发布者: 太极小妙招| 查看: 19994| 评论: 0

摘要: 2019 年8月24日——8月27日,济州特别自治道武术协会主办的第一届 济州国际武术大会将在韩国济州岛举行。

第一届  济州国际武术大会
THE 1TH  JE-JU INTERNATIONAL WU SHU CHAMPIONSHIP 
一、竞赛日期和地点
2019 年8月24日(星期六)——8月27日(星期二) 

地址:韩国济州岛

二、主办及承办单位
济州特别自治道武术协会

三、支持单位   
济州特别自治道
济州特别自治道体育局
门惠丰武术院
山东省 宋江武术学校

四、参加单位  
各国家或地区武术团体及个人

五、竞赛项目   
↓长按图片保存↓


六、参加办法 
1.每队可报领队 1 名、教练 1 名、队医 1 人、运动员人数不限,随队人员若干。
2.每名运动员不限制报名项目数。
3.每队限报对练 1 项,限 2 人或 3 人编组,男、女可混合编组,不设年龄组别。
4.每队限报集体项目 1 项,(6 人-10 人),男、女可混合编组,不设年龄组别。人数少于 6 人不予报名。

七、竞赛办法   
(一)比赛执行《2012 传统武术竞赛规则》及有关细则,以本规程为准。

(二) 完成套路时间
1.传统拳术、器械不超过 2 分钟(太极类项目除外)。
2.自选和规定拳术、器械不少于 1 分 20 秒钟。
3.太极拳不超过 4 分钟。演练至 3 分钟时,裁判长鸣哨提示。
4.太极器械不超过 3 分钟。演练至 2 分钟时,裁判长鸣哨提示。
5.对练不少于 40 秒钟,太极拳对练不超过 3 分钟。
6.集体项目不超过 4 分钟。

(三)集体项目须配音乐(自备音乐,MP3 格式U盘)。
音乐中不得出现说唱等内容,出现说唱者,由裁判长总扣 0.1 分;未配乐者,由裁判长总扣 0.1 分。
比赛时,由本队教练或领队负责播放音乐。

(四)参赛年龄组

八、录取与奖励办法

1. 个人项目
按各单项年龄组别和男女组别分别设一等奖 20%、二等奖 30%、三等奖 50%。颁发获奖证书和奖牌。 

2. 对练项目
按徒手对练、器械对练(含徒手与器械对练)分别录取,录取比例办法同上。

3. 集体项目
按拳术类、器械类(拳术和器械混编项目归器械类)设一等奖 20%、二等奖 30%、三等奖 50%。颁发获奖证书和奖牌 。

4. 各单项各组别男、女报名人数在 5 人(含 5 人)以下时,按同类项目相近年龄组别合并,如仍不足 5 人,则按不同项目相同年龄组别合并,男、女分别录取。

5. 贡献奖
比赛设贡献奖运动队、运动员、教练员、裁判员。主要依据文明礼仪、参赛人数、参赛项目的数量、比赛成绩以及赛风赛纪等方面进行评选,另见评选办法。

九、报名和报到  
报名
1. 大会组织委员会邮箱:
E-mail:cwa8989@163.com(报名表,收费表,责任声明书等)

2. 传真:Fax +82.64.7535618
3. 电话:Tel +82.64.7531518
4. 报名起止日期 : 2019 年 5 月 1 日~7 月 5 日
5. 传真报名材料时,请一并邮寄以下材料至组织委会:
(一)参赛申请表,运动员本人 2 寸免冠照片 1 张;
(二)护照复印件;
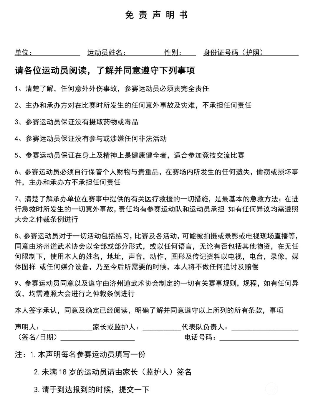
(三)免责声明书;
(四)人身意外伤害保险(责任免除条款中不得包含武术比赛);
(五)健康证明(赛前 15 天内的《体检证明》)。

6. 联系方式: 
韩国:
金胜现kim seung hyun(Mobile:(0082-10-4691-5619)
中国:
柳先生(电话 15618779187 微信wushu1025)
马女士(电话 15232102616 微信manahebei123456)

报到
请各队于各个酒店报到,具体地点另行通知。

十、参赛费用   
住宿,餐费,旅游 
(不含往返机票和报名费)

参赛费
1.报名费 1 人 30 美金 或 200 人民币(含 2 项 但集体项以外)
比如:(拳术和器械, 器械和对练, 拳术 2 项,器械 2 项)
2.每增加一项多支付 15 美金 或 100 人民币
3.对练项目 1 项 15 美金1人 或 100 人民币1人(2 人或者 3 人)
4.集体项目 1 项 30 美金 或 200 人民币(6 人-10 人)

汇款账号
1.银行代码(SWIFT CODE):(HVBKKRSEXXX)
2.银行账号(Benneficiary Account Number): 1081-800-841334 
3.账户名称(Benneficiary Name):ESC TOUR
4.银行名称(Bank Name):Woori Bank
5.银行地址(Bank Address):17.World cup buk-ro 60-gil,Mapo-gu Seoul,South Korea.
6.收款银行(Branch Name):ILSAN-PUNG-DONG BR
参加队伍满 30 人以上的运动队,各队代表 1 人免住宿费。

十一、其它   
❶.请各队领队和教练,于 8 月 23 日下午 17∶00 按时参加组委会和技术会议。具体地点见报到须知。
❷.运动员须自行办理赛会期间的《人身意外伤害保险》和健康证明,并签署责任声明书。任缺一项者,均不得参赛。
需委托大会办理的请在报名表中注明。
❸.各参赛队报到后,大会医务组将对运动员的身体健康状况、《人身意外伤害保险》和责任声明书进行检查,如发现问题,取消参赛资格。
❹.运动员比赛服装和器械自备。必须穿着武术传统形式的武术服装和武术鞋。
❺.运动员须在赛前 30 分钟参加检录,上场前到检录处等候,3 次检录未到者,按弃权处理。
❻.比赛无故弃权者,取消本人全部比赛成绩。
❼.因特殊情况需要更改项目者,由领队或教练签字向大赛竞赛部提出书面申请(并注明联系电话),经同意后,每更换一项交 20 美金。
❽.凡代表队参赛人员满 30 人及以上的队伍,需提供一名随队裁判员,裁判执裁费用按照当地执行标准结算。
❾.未尽事宜,另行通知。

附件1:大赛日程

附件2:报名表

附件3:参赛队收费总表

 附件4:免责声明书

附件5:

第一竞技场济州韩罗体育馆

第二竞技场济州复合体育馆

第一天(26 号) 旅游日程

◆성읍민속마을 (城邑民俗村)
整座村庄被指定为重要民俗资料
原封不动地保留了旧时济州人的生活原貌。
尽管是民俗村,但与一般民俗村不同
现在仍有居民居住其中

◆섭지코지 (涉地可支)
济州岛特别市东边海岸凸起的涉地可支一到春季
就会绽放黄色的油菜花
另外以日出峰为背景的海景也十分动人

◆성산일출봉 (城山日出峰)
城山日出峰是韩国第420号天然纪念物
2007年列入世界自然遗产
2010年被指定为世界地质公园代表景点

第二天(27 号) 旅 游 日 程
◆송악산 (松岳山)
-  走在松岳山
可以遥望兄弟岛、加波岛和马罗岛的美景
-  松岳山环山路很平坦
所以可以更好地欣赏周边的风景

◆오설록 (雪绿茶博物馆)
雪绿茶博物馆于2001年9月开始营业
 位于济州岛西广茶园入口处
建筑本身就像一个绿茶茶杯

◆신화워터파크 (新华水上乐园)
从把高人气卡通人物及故事
与最尖端技术相结合的世界级名胜
到充满美食主义格调的主题餐厅街
济州神话世界正在向您展示一座惊人的高端综合度假村

酒店

A型公寓式酒店

B型公寓式酒店

C型标准酒店

THE 1TH JE-JU  INTERNATIONAL
WU-SHU CHAMPIONSHIPS
General Program
Ⅰ. Date And Venue Of The Competition
24 August(Sat) 
|
27 August (Tue) 2019 ,
Je-JuKorea
Ⅱ. Host And Contractor
Je-JuSpecial Self-Governing Province Wushu Association

  Ⅲ. Support Unit   
Je-Ju Special Self-Governing Province
Je-Ju Special Self-Governing Sports Council 
Martial  Arts institute of MenHuiFeng
SHAN DONG SONG JIANG Martial Arts Wu-Shu School
Ⅳ. Participating Units  
Martial arts groups andindividuals in various countries or regions
Ⅴ. Competition Events   

 
VI、Participation Methods   
(One)Each team may comprise of one team leader, one coach, one team doctor.The number of athletes is not limited with a certain number of team followers.
(Two)No restriction on the number of events entries of athletes. 
(Three)Each team may, at most, register onechoreographed sparring, comprising of two or three groups (male and femaleathletes may be mixed). The age of the athletes is not limited.
 (Four)Each team may at most register one group routine (6-10 people, male andfemale athletes may be mixed). The age of the athletes is not limited. Eachgroup may not comprise of less than six people.
   VII. Competition Rules  
1
Competition implements"2012 Traditional Wushu Competition Rules" and related rules.
2
Routine Completion time
1.Traditional boxing andequipment should not exceed two minutes. (Except Tai Chi events)
2.Optional and prescribed boxing and equipmentshould not be less than 1 minute 20 seconds.
3.Tai chi does notlast more than 4 minutes. When the drill lasts for 3 minutes, thereferee will blow his whistle.
4.Tai chi equipment should not exceed 3 minutes.Drill to 2 minutes, the referee whistle prompt.
5.ChoreographedSparring should not be less than 40 seconds, and Choreographed Sparring of Taichi no more than 3 minutes.
6.The team eventwill last no more than 4 minutes.
3
Group project shall beaccompanied with music (self-provided music, MP3 format in U disk). 
Rap related shall notappear in music. If it appears, the referee will deduct 0.1 points. If there isno music, the referee will deduct 0.1 points. 
During the match, the coach orleader of the team is responsible for playing music.

4
Participation Age Groups

VIII、PLACING & AWARDS

1
Individual Events
The first prize, the secondprize and the third prize are 20%, 30% and 50% respectively for each age groupand the male and female groups. Prize recipients will receive a medal andcertificate. 
2
Choreographed SparringEvents
Enroll by bare-handed trainingand equipment training (including bare-handed training and equipment training)respectively. The admission ratio is the same as the above. 

3
Team Events
The first prize, the secondprize and the third prize are 20%, 30% and 50% respectively according to thecategories of boxing type and instruments type (the mixing items of boxing andinstruments are classified as instruments). Prize recipients will receive amedal and certificate.

4
When the number of male andfemale applicants in each individual group is less than 5 (including 5), theywill be merged according to the same age group of similar items.
 If still lessthan 5 people,they will be merged according to the same age group of different items,and men and women will be enrolled separately.

5
Contribution Award
Competitions includecontribution award for teams, athletes, coaches and referees. It mainly basedon civilized etiquette, the number of participants, the number of evententries, the results of the competition and the discipline of the competition.See also the selection method.
  IX. Enrolment and Registration 
Enrolment
1、Email address ofthe organizing committee of the conference:
E-mail:cwa8989@163.com
(Application form feetable, statement of responsibility, etc.)
2、Fax +82.64.7535618
3、Tel +82.64.7531518
4、Date of registration:  From: 2019.5.1 to 2019.7.5
5、Please mail all the following materials to theorganizing committee
(One) Application form for the competition, one2-inch bareheaded photo of the athlete himself;
(Two)A photocopy of the passport; 
(Three)Disclaimer;
(Four)personal accident insurance (martial arts competition shall not beincluded in the exemption clause); 
(Five)Health Certificate (Physical Examination Certificate within 15 days before the competition).
6、Contact information: 
South korea:
kim seung hyun(Mobile:(0082-10-4691-5619)
China:
Mr.Liu (Tel: 15618779187  Web Chat: wushu1025)
Miss.Ma (Tel: 15232102616 Web Chat: manahebei123456)
Registration
Each team is required to report their arrival ateach hotel, and the specific report location will be informed separately.
  X: Competition entry charges   
Accommodation, meals,travel charges
(excluding round-trip airtickets and registration charges)

Entry fee
1. RegistrationFee: Pay 30$ or 200 RMB person (including 2 items except group items), such as:(boxing and apparatus, apparatus and sparring, boxing and apparatus, andapparatus and apparatus)
2. Pay 15$ or 100RMB for each additional item
3.  One pair of training project is usd 15$/1personor RMB 100/1person (2 or 3 people)
4.One group project is usd 30$ or 200 RMB (6 to 10people) 
Remittance Account Number.
1.WIFT CODE):(HVBKKRSEXXX)
2.Benneficiary Account Number: 1081-800-841334 
3.Benneficiary Name:ESC TOUR
4.Bank Name:Woori Bank
5.Bank Address:17.World cup buk-ro 60-gil,Mapo-gu Seoul,South Korea.
6.Branch Name:ILSAN-PUNG-DONG BR
Accommodation fee if theteam has more than 30 members.
   XI. Others   
❶.All teams’ leaders and coachesare required to attend the organizing committee and technical meeting on August23 at 17:00 P.M The specific location is reported to the notice.
❷.Athletes shall apply forthe Personal Accident Insurance and health certificate during the competitionand sign the statement of liability. Players are not allowed to compete withoutcompleting them. 
Please indicate in the application form if you need to entrustthe conference with them for you.
❸.After the registration ofeach team, the medical team will check the athletes' physical condition,Personal Accident and Injury Insurance and statement of responsibility. Theathletes will be disqualified to participate in the competition if any problemis found
❹.All athletes must providetheir own competition uniforms and equipment. They must wear traditional wushucompetition uniforms and shoes in compliance with the rules.
❺.The athletes shall register30 minutes before the competition starts, and wait at theregistration place before you go to compete. If participants do not arrive inthe registration place for 3 times, he or she will be treated as a waiver.
❻.The competition results of the participant willbe can celled if he or she quit the event without specific reasons.
❼.If participants wants to be change events dueto special circumstances, the team leader or coach shall sign and submit awritten application(and write down the telephone number), and each replacementshall be made upon approval 20 dollars per item. 
❽.For teams with 30 or more participants,one team referee required, referee fees shall be settled according to the localexecution standards.
❾.For matters not coveredherein, further notice shall be given

Appendix1:Context Schedule

Appendix 2:Application Form

Appendix 3:Summary of teams Charges

Appendix 4:Disclaimer
Appendix 5:
The First Arena Je-JuHan-la Stadium

The Second Arena Je-Ju Composite Stadium

The first day (26th) The traveling agenda.

◆Seong-eup Folk Village

◆Seopji-koji Seaside

◆Seong San Sunrise Peak

The second day(27th) The traveling agenda
◆Song ak Mountain

◆O sul loc Green tea fields

◆Xinhua Water Park

Hotel

Type A
Apartment Hotel

Type B
Apartment Hotel

Type C
Standard Hotel

19

点赞
16

推荐

刚表态过的朋友 (35 人)

  • 推荐

    匿名

  • 点赞

    匿名

  • 点赞

    匿名

  • 推荐

    匿名

  • 点赞

    匿名

  • 推荐

    匿名

  • 点赞

    匿名

  • 点赞

    匿名

  • 推荐

    匿名

  • 点赞

    匿名

  • 点赞

    匿名

  • 推荐

    匿名

  • 点赞

    匿名

  • 推荐

    匿名

  • 推荐

    匿名

  • 点赞

    匿名

  • 点赞

    匿名

  • 点赞

    匿名

  • 点赞

    匿名

  • 推荐

    匿名

  • 推荐

    匿名

  • 推荐

    匿名

  • 点赞

    匿名

  • 推荐

    匿名

太极网微信二维码

扫码关注太极网 公众号 千万太极人的选择

太极网微信矩阵粉丝数百万,官微“太极拳”,每日更新太极拳资讯、文章、视频。

相关阅读

最新评论

QQ|平台简介|联系方式|太极教学|太极用品|传承谱系| 创始人刘洪奇

返回顶部