本站注册 找回密码

QQ登录

只需一步,快速开始

微信登录

微信扫一扫,快速登录

太极网

太极网 首页 太极资讯 赛事活动 查看内容

关注!2019太极拳(横店)邀请赛规程

2019-8-23 18:04| 发布者: 太极网九七零三| 查看: 15812| 评论: 0

摘要: 由东阳市体育总会主办,浙江横店体育发展有限公司、陈家沟太极拳学校承办,东阳市太极拳协会东阳市傅清泉太极养生俱乐部协办的太极拳(横店)邀请赛将于10月25——28日在浙江横店举行。
2019太极拳(横店)邀请赛规程
活动具体安排
1、时间:2019年10月25日—28日
2、地点:浙江横店圆明新园夏苑

主题活动
1、太极表演(梦幻谷表演传统太极拳)
时间:2019年10月25日  19:30-21:30
地点:梦幻谷景区梦幻太极表演舞台

活动安排:在观看梦幻谷的梦幻太极表演前,会有5-10分钟的太极表演,将由陈小星老师及其弟子来展示传统太极拳套路的表演,展示其传统太极拳的魅力,来体现太极拳是一种内外兼修、柔和、缓慢、轻灵、刚柔相济的汉族传统拳术。
陈小星:陈氏第十九世太极拳嫡宗传人,国际太极拳大师,陈家沟太极拳学校校长,陈家沟陈氏太极拳协会会长,世界太极拳联谊会会长。

2、文化沙龙(传统文化与横店影视文化结合)
时间:2019年10月26日  19:30-21:30
地点:国贸会堂海纳百川厅
活动安排:拟邀请嘉宾(浙江省文化厅、武术协会领导、殷副总裁、陈小星老师、傅清泉老师等)一起来探讨传统太极文化,主题就是传统太极与影视文化的融合,传统太极文化对企业的发展的作用。太极拳是国家级非物质文化遗产,它以中国传统儒、道哲学中的太极、阴阳辩证理念为核心思想。太极是中国古代哲学用以说明世界本原的范畴,“太极”一词,出于《庄子》:“大道,在太极之上而不为高;在六极之下而不为深;先天地而不为久;长于上古而不为老”。太,即大;极,指尽头,极点。物极则变,变则化,所以变化之源是太极。

3、太极王中王(太极推手王中王比赛)
时间:2019年10月27日  
地点:浙江横店圆明新园夏苑
活动安排:在所有比赛结束后,将有一场太极王中王的比赛,各位大师进行推手比赛,产生无差别太极拳推手冠军,让更多人能全方位的了解中国传统太极拳武术魅力,在继承传统武术精神的同时弘扬传统文化。

活动对象
太极拳及太极器械武术运动爱好者

竞赛办法
本次比赛为单项赛,集体项目赛、武术团体综艺表演大奖赛。
(一)报项规定:
1、套路比赛:每位选手限报3项(其中徒手1项,器械1项,集体项目1项)。
2、推手:每位选手限报1个级别,单个级别人数超过8人(包含8人),奖金数按照原定标准;单个级别人数5-7人时,本级别奖金数按照原定标准减半;本级别少于5人自动与下一级别合并,以此类推。
以上各类项目不允许超报,报项编号详见附件4,报项编号表中所列为项目类,除标有*号的项目类与套路名称一致外,其他项目类填报时必须填写完整套路名称。
(二)集体项目须报6人(含)以上;
(三)大赛设“发展武术运动贡献奖”,对宣传、组织报名达30人以上选手参加本届大赛有特殊贡献的组织或个人进行表彰,颁发奖杯和证书(将在大赛开幕式上颁发)。
(四)设武坛金童奖、武坛耆英奖,奖励参赛年龄最小和年龄最大的选手(将在大赛欢迎晚宴上颁发)。
(五)设大赛荣誉奖,评出最佳运动队、最佳领队、最佳运动员、最佳教练员、最佳裁判员等奖项。
(七)运动员年龄、健康状况均由各代表队自己审核,参赛人员均须签署《安全免责声明》(附件2),在声明上签字确认。如因年龄不实,一经查出则取消该运动员竞赛资格。竞赛期间因健康情况而引发的伤病等,均由各单位和个人自行负责,经费自理。凡未办理“人身意外伤害保险”或未签署《安全免责声明》的选手不能参赛。《安全免责声明》须附上身份证明复印件。
(八)年龄组别
A组:5岁至11岁(2008年1月1日至2014年12月31日);
B组:12岁至17岁(2002年1月1日至2007年12月31日);
C组:18岁至39岁(1980年1月1日至2001年12月31日);
D组:40岁至59岁(1960年1月1日至1979年12月31日);
E组:60岁和60岁以上(1959年12月31日前出生者);
(九)各项目比赛时间规定:
1、太极拳单练完成套路时间不得超过4分钟;太极器械单练不得超过3分钟。凡套路内容较多、较长,可将套路进行删减,删减原则如下:
(1)凡42式、第二套国际竞赛套路、第三套国际竞赛套路、陈氏、杨式、吴式、孙式、武式、和式太极拳竞赛套路和32式太极剑、42式太极拳剑竞赛套路必须从起势开始,太极拳练至3分钟、太极器械练至2分钟时听栽判长哨音,即可准备收势。未练完的部分允许删除,删除动作不予扣分。
(2)其它太极拳在不影响本套路技术风格、特点的原则下,允许自行调整、删减与组合。
(3)因套路动作删减和调整后,允许运动员可在任何方向、任何位置收势,不予扣分。
2、健身气功、健身功法个人项目完成时间参照太极拳、太极器械执行。
3、其它拳种的传统、自选单练、双人练完成套路时间不得超过3分钟。
(十)集体项目(包括健身气功、健身功法)完成时间不得超过4分钟。
(十一)集体综艺表演项目不得超过6分钟。
(十二)比赛配乐规定:
1、集体项目、集体健身气功和团体综艺表演项目均可以配任何音乐。
2、各队音乐自备,一律使用U盘录制MP3格式播放;比赛时由本队派1人配合放音师播放或使用小音箱播放器由本队人员控制播放。
(十三)相关项目年龄组别的确认
1、个人项目参赛年龄组别,按本人身份证的年龄确认组别(组别由竞赛程序自动生成,各队报名时只须输入每人的身份证号或出生年则可)。
2、所有年龄计算以自然年龄确认,即当年1月1日至12月31日出生均属同一年龄组。
(十四)集体项目、团体综艺表演项目内容要求
1、凡集体项目采用竞赛规定的套路(含健身气功、传统太极拳),因竞赛时间的限制,表演者可对套路动作进行删减和组合;因队形变化需要,也允许增加衔接动作、走步和改变线路,但须确保原套路主要动作元素不少于80%。
2、凡选择“武术排舞”、“武术健身操”、“武术健身功法”等健身类集体项目,武术动作元素不少于60%。
3、团体综艺表演项目内容、形式不予限制,可将武术动作与其它文化艺术元素结合,创编具有思想、情景、动作、音乐、服装融为一体的武术艺术表演项目;体现代表队的整齐度、视觉效果和团队精神。
4、所有集体项目允许有队形图案的变化,要求音乐与内容、节奏的统一。
(十五)服装、器械要求:
1、参赛运动员器械建议自备;
2、武术比赛属民族体育运动赛事,须穿符合运动特色、民族特色、时代特色和项目特色的武术服装、武术鞋比赛;不允许赤背、或穿戴有宗教、戏曲化色彩和不适合运动的服饰上场,若穿着上述不符合赛事规定的服饰上场,裁判不予评分;因服装不适应运动而影响动作的发挥,或影响栽判视线判断动作规格的,栽判员视情节轻重扣0.1至0.3分
3、参加开幕式表演项目允许有更多的文化艺术元素融入,服装根据表演主题需要,不作限制。

报名须知
1.报名前,领队及参加队员请务必详阅《安全免责声明》内容,以便领队报到当天代为签名安全免责声明同意,表示全体队员接受并遵守本次活动的所有内容。(18周岁以下儿童、少年和70周岁以上老人应有亲友陪同)。
2.自收到本规定开始即可报名,请以协会为单位按组委会提供的规定流程和格式,将参加人员基本情况、参赛项目及食宿要求进行报名,个人要求参赛的请于组委会联系报名。
联系地址:浙江省东阳横店镇医学路73号
3. 报名费用:本次活动组委会统一安排食宿,相关费用请统一交至浙江横店体育发展有限公司,相关费用(中国银行东阳横店支行370174359610或支付宝账号:zjhdtyfzyxgs@163.com。)
联系人:贺勇      
联系号码:18505790289
联系人:舒跃飞
联系电话:13586960514
4、食宿套餐(参赛运动员可根据需要自行选择)
(1)、活动期间,各选手由大会统一安排食宿
(2)、价格明细表(元/人):

奖金奖项
团体比赛:
第一名  3000元
第二名  2000元
第三名  1000元
推手男子组:
第一名  3000元
第二名  2000元
第三名  1000元
套路个人单项最高分男:800元
套路个人单项最高分女:800元
武坛金童奖:300元
武坛耆英奖:300元
推手王中王:
第一名10000元(另加东阳著名品牌红木家具圈椅)
第二名5000元(或高于现金奖金的实物)
第三名2000元(或高于现金奖金的实物)

注意事项
1、请遵守现场指挥,确保各环节的通畅。
2、按照秩序册的时间编排,运动员和教练员合理安排自己的比赛和景区游玩时间。          
3、各领队及时查看领队微信群消息更新,及时向参赛队员发送通知。  

仲裁 、裁判
竞赛官员、安全员、裁判由组委会统一选派。

其他
1、遇到天气等不可抗拒原因,主办单位根据安全风险决定是否延期或终止活动。若提前终止活动,将会提前发出通知,并办理退费事宜。
2、未尽事宜,另行通知。
3、本规程解释权归本次赛事组委会。

附件
附件1:2019太极拳(横店)邀请赛报名表

附件2:2019太极拳(横店)邀请赛安全责任书

附件3:2019太极拳(横店)邀请赛日程安排表

附件4:2019太极拳(横店)邀请赛报名项目编号表

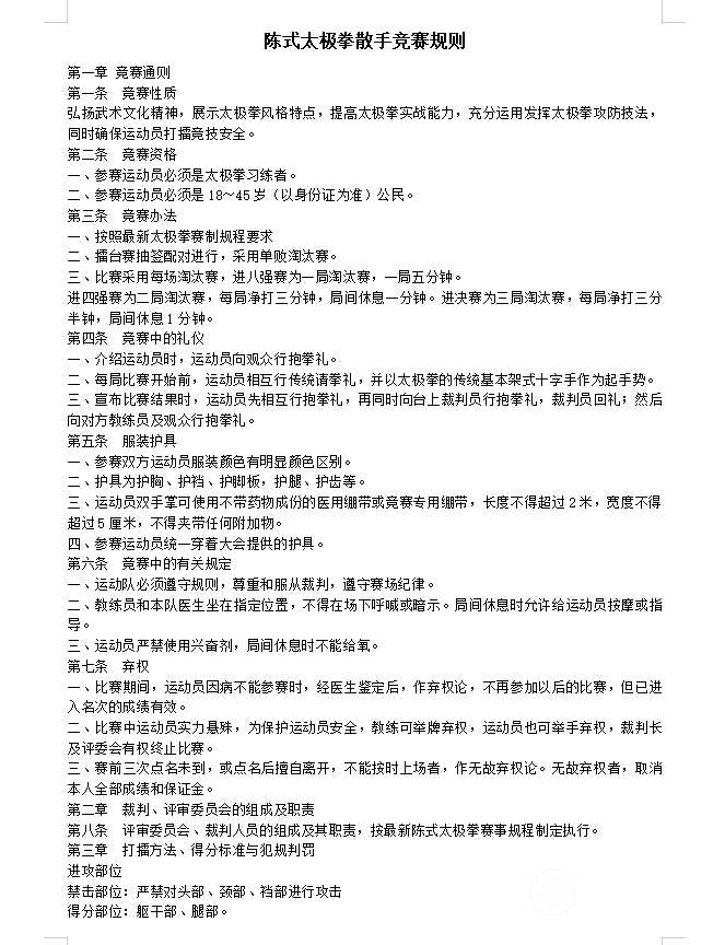
附件5:2019太极拳(横店)邀请赛散手规程

责编:太极网豪杰
12

点赞
15

推荐

刚表态过的朋友 (27 人)

  • 推荐

    匿名

  • 点赞

    匿名

  • 推荐

    匿名

  • 推荐

    匿名

  • 点赞

    匿名

  • 推荐

    匿名

  • 点赞

    匿名

  • 推荐

    匿名

  • 点赞

    匿名

  • 点赞

    匿名

  • 推荐

    匿名

  • 点赞

    匿名

  • 推荐

    匿名

  • 点赞

    匿名

  • 推荐

    匿名

  • 点赞

    匿名

  • 点赞

    匿名

  • 推荐

    匿名

  • 点赞

    匿名

  • 推荐

    匿名

  • 点赞

    匿名

  • 推荐

    匿名

  • 推荐

    匿名

  • 点赞

    匿名

太极网微信二维码

扫码关注太极网 公众号 千万太极人的选择

太极网微信矩阵粉丝数百万,官微“太极拳”,每日更新太极拳资讯、文章、视频。

相关阅读

最新评论

QQ|平台简介|联系方式|太极教学|太极用品|传承谱系| 创始人刘洪奇

返回顶部